選單
MENU
毛巾客製專區
觀光工廠
Green Travel Seal綠色旅行標章
無障礙設施
參訪預約說明(開放時間及參訪說明)
9大旅遊方案線上預約系統
興隆毛巾怎麼玩( 活動介紹)
觀光工廠介紹
觀光工廠近期活動
交通資訊和遊園需知
周邊景點介紹
住宿用餐
蛋糕造型毛巾DIY品項
雲林在地旅遊資訊
毛巾知識
推薦使用
毛巾材質介紹
毛巾製作工法介紹
毛巾使用知識
毛巾製程大公開
毛巾的故鄉
品牌理念
經營理念
歷史沿革
關於我們
主要產品與服務
媒體報導
影音區
哪裡可購買
直營門市
台灣興隆毛巾購物網
興隆毛巾特賣訊息
經銷代理
批發經銷
海外銷售
下載專區
聯絡我們
直營門市在哪裡?
觀光工廠聯絡誰?
我想客製毛巾
購物中心客服服務
經銷代理聯絡誰?
我要留言
購物中心
家用館
兒童館
運動館
禮品館
蛋糕坊
百貨其他
客製區
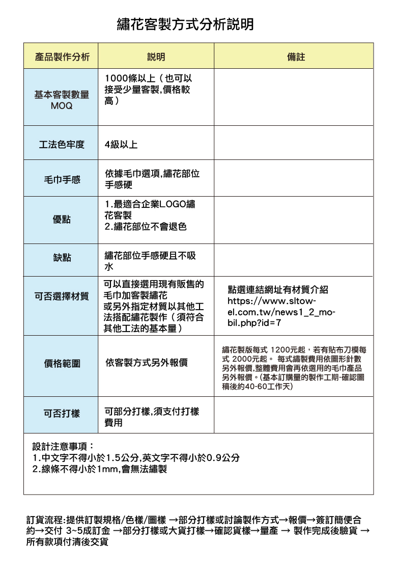
首頁 -> 毛巾客製專區 -> 繡花客製工法
遇見純棉的幸福
興隆毛巾最安心
.毛巾客製專區
繡花客製工法
我想客製毛巾
客製聯絡窗口: 業務部林小姐
Email:
sl-textile@umail.hinet.net
電話: 05-6220559
掃描加入line 毛巾客製服務窗口
服務信箱:sl-textile@umail.hinet.net
地址:雲林縣虎尾鎮埒內里84-1號 TEL:05-6220559
本日瀏覽此頁:1
│
本月瀏覽次數:37
│
總瀏覽次數:3767066
COPYRIGHT © 2016 台灣興隆毛巾 All Rights Reserved