• Rev Full
    遇見純棉的幸福
  • Rev Full
    興隆毛巾最安心
  • Rev Full
  • Rev Full
  • Rev Full
  • Rev Full
  • Rev Full
  • Rev Full
  • Rev Full
  • Rev Full
  • Rev Full
  • Rev Full
  • Rev Full
  • Rev Full
  • Rev Full
  • Rev Full
  • Rev Full

.毛巾客製專區

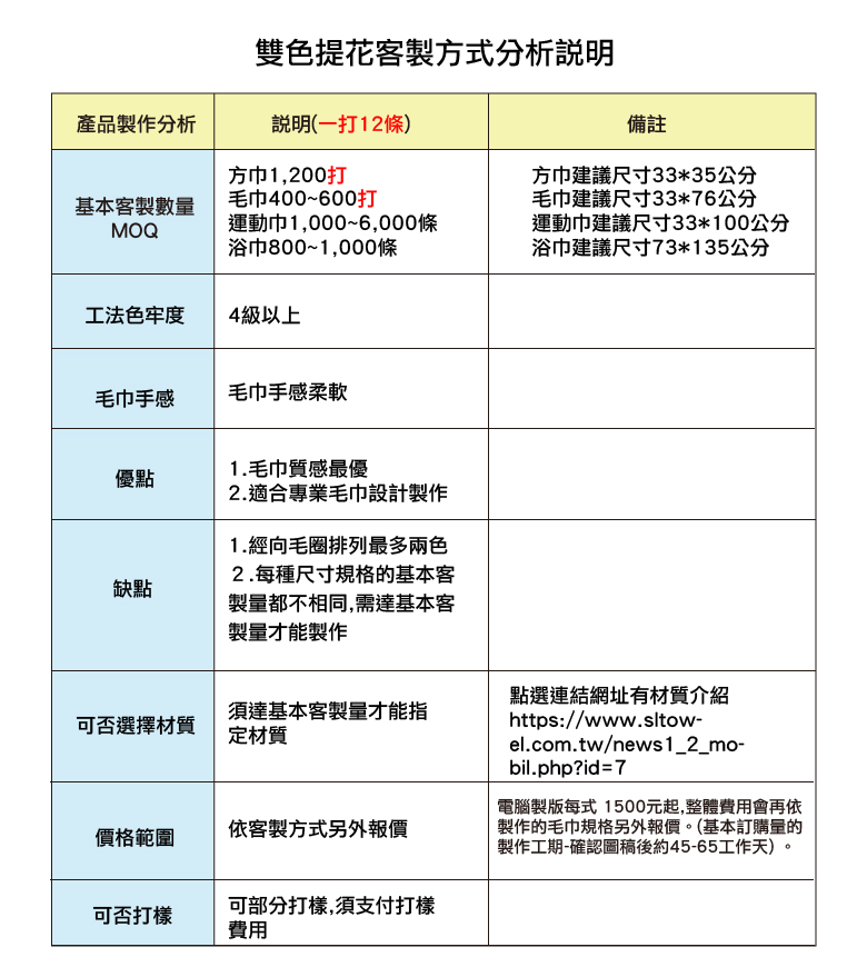
雙色提花工法說明

    未達基本客制量跟單製作

    只適用於可以在5-10天內下訂購單的客製

    採用與機台併機製作的方式,配合工廠機台排程製作,不能選色,需要根據工廠排程顏色一同製作

    少量客製雙色提花毛巾,製作前需先詢問工廠排程

     

    基本客製量:100條以上

    產品尺寸:22*?   33*? 73*?

    有22公分寬及33公分寬和73公分尺寸,長度可自型設定   

    產品重量:工廠會根據您的需求提供建議克重

    材質:根據機台的排程

    價格範圍:依客製方式另外報價

    我想客製毛巾
    客製聯絡窗口: 業務部林小姐  Email: sl-textile@umail.hinet.net
    電話:  05-6220559
    掃描加入line 毛巾客製服務窗口
服務信箱:sl-textile@umail.hinet.net

地址:雲林縣虎尾鎮埒內里84-1號 TEL:05-6220559


本日瀏覽此頁:10 本月瀏覽次數:30 總瀏覽次數:3816548
COPYRIGHT © 2016 台灣興隆毛巾 All Rights Reserved