客製工法說明

*客製工法說明/雙色提花客製工法
製作方法及注意事項

*客製工法說明/繡花客製工法
製作方法及注意事項

*客製工法說明/多層紗布提花毛巾
製作方法及注意事項

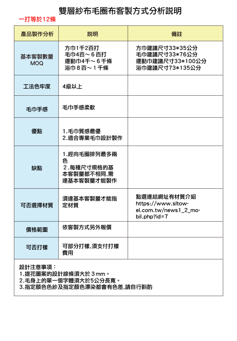
*客製工法說明/雙層紗布毛巾
製作方法及注意事項

*客製工法說明/凹凸提花客製工法
製作方法及注意事項
知名企業案例

*客製工法說明/段條提字客製工法
製作方法及注意事項

*客製工法說明/印花客製工法
製作方法及注意事項
公版尺寸參考
知名企業案例

 


 
雙層紗布毛圈布客製工法說明

上一頁 下一頁


雙層紗布毛圈布客製工法說明
此為客製商品,訂購無效 客製服務窗口:業務部-林小姐 Tel: 05-6220559
市 價: 0元
售 價: 0元
剩 餘: 0組
相關方案
購買數量
 
推薦單品  

 

商品描述:

 

 

 

 

訂貨流程:提供訂製規格/色樣/圖樣→部分打樣或討論製作方式→報價→簽訂簡便合約→交付3~5成訂金→部分打樣或大貨打樣→確認貨樣→量產→ 製作完成後驗貨→所有款項付清後交貨

客製聯絡窗口: 業務部林小姐 Email: sl-textile@umail.hinet.net

電話:  05-6220559

Line. ID:6220559

 

 

 

問題: / 張貼者: / 張貼日期:

賣家回覆: / 回覆日期:

全部共有0 筆,目前顯示第1筆~第0筆
第一頁 上一頁 下一頁 最後一頁

 

 


需會員才能留言,請點此加入會員。

 



客製服務

毛巾客製服務窗口:業務部-黃小姐、吳小姐
05-6220559
客製服務E-mail:sl-textile@umail.hinet.net
雲林縣虎尾鎮埒內里84-1號

Copyright © 2015- 2026 台灣興隆毛巾客製專區 版權所有,並保留所有權利。
design by oceanbox